Классический форум-трекер
canvas not supported
Нас вместе: 4 262 591


Устойчивый к блокировкам VPN с высоким уровнем приватности

hipflask, Fraser Shiers | Houdini Made Easy The Core Essentials (2019) PCRec [EN, RU]


 
 
RSS
Начать новую тему   Ответить на тему    Торрент-трекер NNM-Club -> Обучающие видеоматериалы -> Дизайн, рисование (видеокурсы)
Автор Сообщение
RITM_LIVE ®
Стаж: 13 лет 9 мес.
Сообщений: 319
Ratio: 10.336
Поблагодарили: 15764
100%
Откуда: Владимир
ussr.gif
hipflask, Fraser Shiers | Houdini Made Easy The Core Essentials (2019) PCRec [EN, RU]
Автор: Fraser Shiers
Производство: hipflask
Жанр: SideFX Houdini 17

Описание:
5 часов и более 50 уроков, которые помогут вам быстро освоить основы Houdini. Фундаментальные инструменты и понятия, которые должен знать каждый художник для того, чтобы работать быстро и эффективно.

Это первый модуль серии, которая поможет абсолютным новичкам в Houdini выйти на комфортный и уверенный уровень использования программы в качестве ежедневного редактора контента.

Продолжительность: 05:10:01
Качество видео: PCRec
Язык озвучки: Английский, Русский (отдельным файлом)

Видео: AVC/H.264, 1920x1080, ~800 Kbps
Аудио: AAC, 2 ch, 128 Kbps
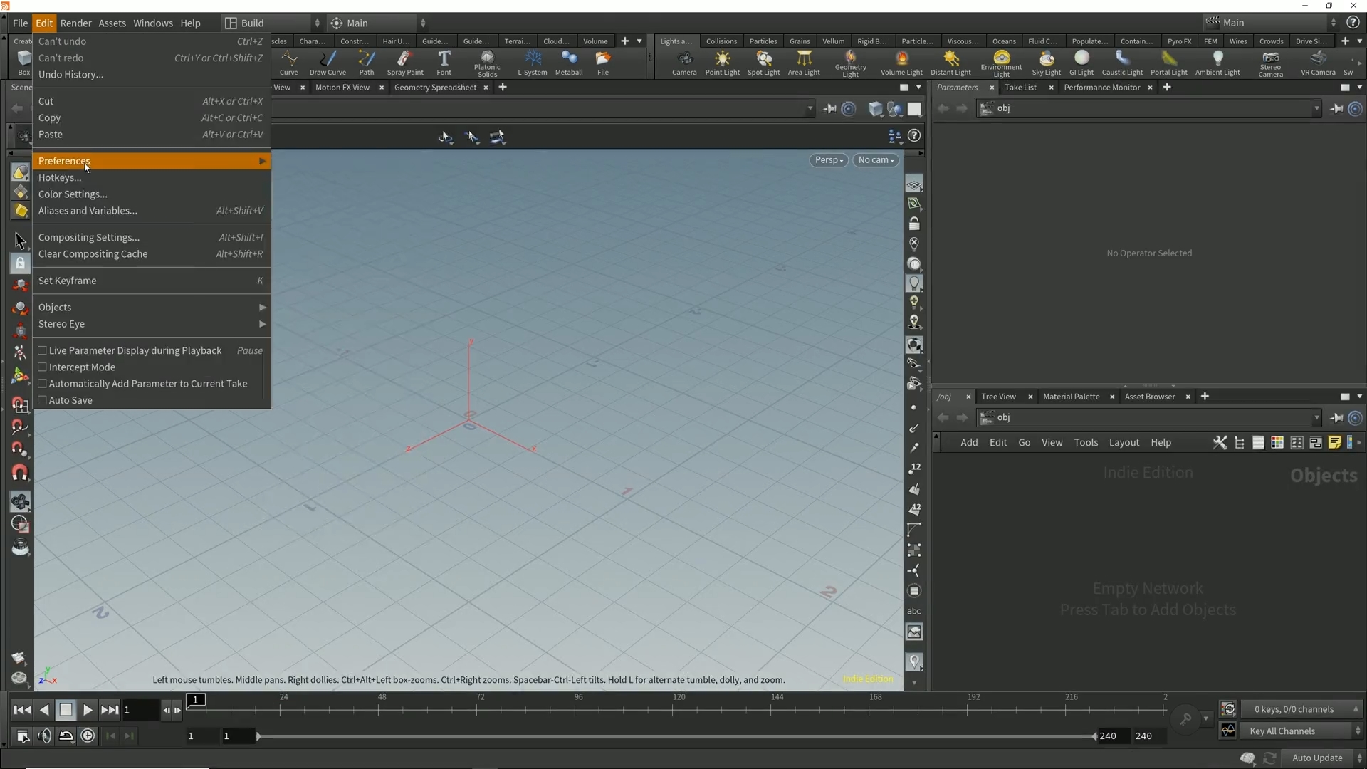
Скриншоты:


Время раздачи: по возможности (минимум до появления первых 3-5 скачавших)
[NNMClub.to]_[hipflask] Houdini Made Easy The Core Essentials [ENG-RUS].torrent
 Торрент: Платиновая раздача  Зарегистрирован
 
Скачать


Примагнититься
 Зарегистрирован:   19 Июл 2022 19:43:31
 Размер:   2.01 GB  (
 Рейтинг:   5 (Голосов: 27)
 Поблагодарили:   111
 Проверка:   Оформление проверено модератором 19 Июл 2022 21:33:41
Как cкачать  ·  Как раздать  ·  Правильно оформить  ·  Поднять ратио!  
Goremachine
Стаж: 11 лет 8 мес.
Сообщений: 23
Ratio: 71.303
Поблагодарили: 715
100%
nnm-club.gif
Благодарю!)
lucifer131313
Uploaders 100+
Стаж: 8 лет 1 мес.
Сообщений: 1523
Ratio: 2492.517
Раздал: 204.9 TB
Поблагодарили: 84467
100%
Откуда: Poland, Gdynia
poland.gif
Огонь мне как новичку! Спасибо!
пенто
Стаж: 15 лет 9 мес.
Сообщений: 8
Ratio: 16.605
2.25%
ussr.gif
Спасибо друг!!!!
alexunder27
Стаж: 7 лет 11 мес.
Сообщений: 86
Ratio: 2.195
Поблагодарили: 8
13.76%
Спасибо большое!
IFireFlyI
Стаж: 3 года
Сообщений: 1
0%
сидер есть а коннекта нет, печалька
Показать сообщения:   
Начать новую тему   Ответить на тему    Торрент-трекер NNM-Club -> Обучающие видеоматериалы -> Дизайн, рисование (видеокурсы) Часовой пояс: GMT + 3
Страница 1 из 1